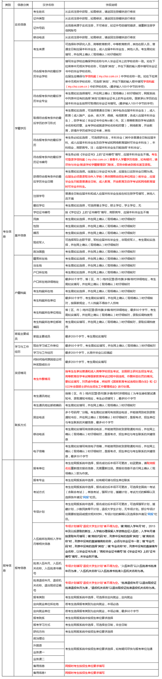
2022年考研统考考生需准备的网报信息
新浪教育
提示:网上报名后,考生本人需对所填报信息仔细核对;网上确认(现场确认)时,考生本人对网上报名信息要进行认真核对并确认。经考生确认的报名信息在考试、复试及录取阶段一律不作修改,因考生填写错误引起的一切后果由其自行承担。
提示:网上报名后,考生本人需对所填报信息仔细核对;网上确认(现场确认)时,考生本人对网上报名信息要进行认真核对并确认。经考生确认的报名信息在考试、复试及录取阶段一律不作修改,因考生填写错误引起的一切后果由其自行承担。