新浪教育 商学院

雷军和贾跃亭谁最有望成为中国的乔布斯

钛媒体

关注

最近几天,小米和乐视的撕逼大战愈演愈烈,颇有点拼个你死我活的劲头。

老冀在想,为什么是这两家公司掐得这么水火不容呢?恐怕还是因为他们是目前“硬件+软件+内容+服务+合作伙伴”生态系统最全的两家公司。

当然,双方的商业模式大的方向是相同的,小的方向还是有些不太相同:

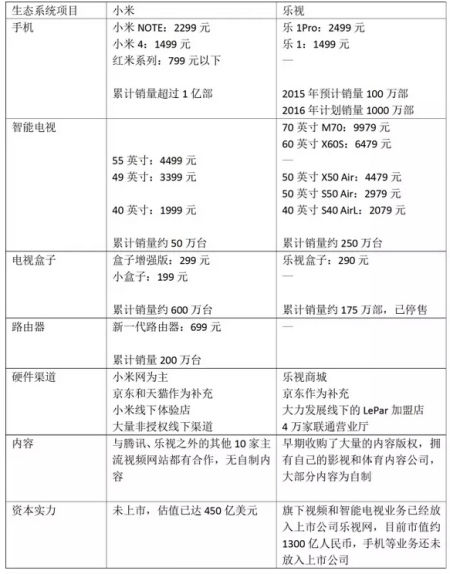
小米是以手机为中心向外扩张,下一步会主攻智能电视,并且将路由器作为手机与电视之间最重要的桥梁,对于自制内容并不感兴趣。

乐视则是以优质的视频内容和IP(知识产权)作为中心,试图将内容植入到所有的终端(智能电视、电视盒子、智能手机、智能汽车)中去。因此,乐视更感兴趣的是将所有的优质视频内容收入囊中,并依靠内容的优势向硬件领域扩张。

目前如果单纯从硬件产品上来看,小米在智能手机上遥遥领先,而乐视则是在智能电视上略胜一筹。不过,随着乐视加紧在智能手机上的扩张,以及小米强攻智能电视,两家“生态系统公司”硬碰硬的竞争将不可避免。

再看两家公司的领军人物,雷军被人称为“雷布斯”,贾跃亭也有人叫做“贾布斯”。实话实话,他们确实也都在模仿和革新苹果模式。在开发布会的时候,他们经常是T恤加上牛仔裤,也是非常简洁的PPT,很煽情的演说,包括淡淡的忧郁气质,都跟乔布斯有点神似。

雷军在总结阿里巴巴成功经验的时候曾经说过,要找到一个巨大的市场,聚集最优秀的人,融到花不完的钱,然后拼命往前冲。他自己也是这么干的,贾跃亭也不例外。

创业初期,雷军旗下就有林斌、黎万强、周光平、黄江吉、刘德、洪锋等猛将,后来王川加入,再后来Hugo和陈彤加入,6月11号原高通大中华区总裁王翔加入。

贾跃亭帐下同样是猛将如云:一开始是贾跃亭和刘弘一起创业,后来像乐视网的高飞、乐视商城的张志伟、乐视影业的张昭、乐视体育的雷振剑、乐视电视的梁军、乐视移动的冯幸先后加盟。当然,乐视也笼络了不少做内容的高手,如张艺谋大导演、央视体育的刘建宏和黄健翔等人。为了做超级汽车,据说贾跃亭还专门去硅谷从特斯拉等公司挖了一大把搞电动汽车的人才。

再说说钱。雷军和贾跃亭现在都在大把花钱,以建立属于自己的生态系统给。之所以敢大把花钱,也是因为投资者非常看好他们,给了他们足够的钱。

小米去年融到了10亿美元,估值已经高达450亿美金。在全球所有还没有上市的科技公司中,可能也就仅次于Uber了。

乐视的钱比较紧一点,好在还有“神创板”。如今,投资者狂热地追捧创业板,已经把乐视网的市值炒到了1200亿人民币也就是200亿美金。有人不是算过吗,一个乐视的市值=优酷+新浪+搜狐+一大堆美国上市的中国互联网公司的市值。这就给贾跃亭很大的腾挪空间。

贾跃亭的布局很大,上市的乐视网只是他布局的一部分,像手机业务还没放到上市公司当中,影业和体育也都要分拆出来。钱怎么来呢?贾跃亭就把自己的股票抵押出去换出钱来,然后借给这些公司用。乐视网的股票涨上去之后,贾跃亭还准备减持一部分股票并套现100多亿人民币,也是借给旗下的这些公司使用。

说了半天,老冀做了个两家公司生态系统的对比图,供大家参考:

小米乐视生态系统对比图小米乐视生态系统对比图
扫描二维码,第一时间了解商学院线下活动扫描二维码,第一时间了解商学院线下活动
加载中...