新浪教育

微信禁朋友圈利诱打卡 网信办整治教育类APP低俗乱象

新浪教育

关注

亲爱的小伙伴们,新的一周来临,欢迎抢“鲜”查收上周《教育行业周报》~

上周,“微信禁朋友圈利诱打卡 薄荷阅读等教育产品违规”、“陈宝生:2020年建50家AI学院 研究院或中心”、“网信办整治教育类APP低俗乱象 20余款已停用”成为最受关注的TOP3信息。更多精彩:

一、教育行业网络数据分析

据统计,在5月10日0点至5月16日12点,与教育行业相关的全网信息量达到1935.38万条。

1.1 教育行业信息走势 

从全网信息量的走势图可以看出,统计期间内教育行业的信息量产生了一定的波动。5月11日、12日为周末,信息量相对较少。信息量最高值产生在5月10日,当天信息量达329.93万条。

1.2 教育行业潜在关注者地域分布

在上周,广东、北京、江苏、山东、浙江、上海、河南、安徽、湖北、四川等地的网友较为关注教育行业,发布的相关信息数量位列各地域TOP10。

二、教育垂直领域信息量TOP3

通过对儿童早教、K12教育、少儿英语、素质教育、高等教育、出国留学、职业教育7个垂直领域的信息量进行统计,上周高等教育、K12教育和儿童早教的信息量依然排在前三位,信息量占比分别为53.25%、32.57%和5.86%。

3.1 教育行业热点事件TOP10

通过对教育行业重点媒体/自媒体进行统计,在上周,“微信禁朋友圈利诱打卡 薄荷阅读等教育产品违规”、“陈宝生:2020年建50家AI学院 研究院或中心”、“网信办整治教育类APP低俗乱象 20余款已停用”成为最受关注的TOP3信息。

01 微信禁朋友圈利诱打卡 薄荷阅读等教育产品违规

新浪教育讯 5月13日,微信安全中心发布《关于利诱朋友圈打卡的处理公告》。该公告称,近期某些公众号、APP软件等主体通过以返学费、送实物等方式,利诱微信用户分享其链接(包括二维码图片等)到朋友圈打卡,严重影响朋友圈用户体验,违反了《微信外部链接内容管理规范》。部分主体在违规活动被处理后,只是改掉课程介绍页面中的违规字眼,但仍在业务流程中用各种方式利诱用户分享朋友圈打卡,有的甚至通过变换域名、新增类似业务等进行恶意对抗、多次违规。

同时,微信安全中心认为,诱导分享为非正常营销行为,严重破坏正常的朋友圈体验,一经发现,微信团队将进行如下处理:

包括但不限于停止链接内容在朋友圈继续传播、停止对相关域名或IP地址进行访问,封禁相关开放平台账号或应用的分享接口;对重复多次违规及对抗行为的违规主体,将采取阶梯式处理机制,包括但不限于下调每日分享限额、限制使用微信登录功能接口、永久封禁账号、域名、IP地址或分享接口;对涉嫌使用微信外挂并通过微信群实施诱导用户分享的个人账号,将根据违规严重程度对该微信账号进行阶梯式处罚。

微信安全中心还公示了部分违规案例,涉及流利说旗下产品流利阅读、火箭单词、轻课旗下产品潘多拉英语、薄荷阅读等。有业内人士表示,微信此举或将对打卡分享类教育产品的业务产生影响。

02 陈宝生:2020年建50家AI学院 研究院或中心

5月16日,在国际人工智能与教育大会上,教育部部长陈宝生作主旨报告时透露,中国计划到2020年建立50家人工智能学院、研究院或交叉研究中心。

陈宝生介绍,在人才培养方面,中国尝试着在大中小学各学段、普通教育职业教育终身教育各类型融入智能教育的理念、知识和方法。大力实施全民智能教育,面向社会公众开放开源人工智能研发平台或展馆,鼓励人工智能科普创作,支持社会机构开展人工智能技能培训。

陈宝生说,中国支持科研机构、企业、学校加强合作,促进产学研用结合。“我们在北京外国语大学(分数线,专业设置)建设一批智能教室,提升智能环境下教师教学诊断和精准教研的能力。我们在宁夏建立‘互联网+教育’示范区,并将在2020年底前启动建设10个以上‘智慧教育示范区’,优先开展人工智能与教育融合创新发展的实践探索,积累可推广的先进经验与优秀案例,引领智能时代教育变革。”

但在高度关注人工智能促进教育发展的同时,也要密切关注人工智能对教育带来的问题和挑战,如人机关系的伦理困境、个人隐私的滥用危机和新技术应用的数字鸿沟等。因此,要秉持积极审慎的态度,踏踏实实走好未来智能教育发展之路。

(文/新京报)

03 网信办整治教育类APP低俗乱象 20余款已停用

2019年1月至4月,国家网信办会同教育部、全国扫黄打非办等有关部门开展教育类移动应用程序专项整治。根据网民举报线索,对国内教育类移动应用程序信息服务组织巡查,查实“作业狗”“口袋老师”“初中知识点大全”等20余款程序传播淫秽色情等违法违规信息,存在过度商业营销和娱乐化等不良行为,误导未成年人偏离正确价值观,严重危害青少年身心健康。国家网信办已清理停用上述程序,关停违法违规情况严重的应用服务,与部分程序运营方谈话,督促删除内容低俗及与学习无关的文章5.5万余篇,关停420余个专栏以及320多个违规账号,规范运营,落实企业主体责任。

今后,国家网信办将继续会同有关部门加大教育类移动应用程序管理力度,对不良教育类移动应用程序保持高压态势,督促程序运营方加强内容管理,规范市场运营。

(文/中国网信网)

04 传智播客拟A股上市:2018净利润1.73亿元

新浪教育讯 5月10日,证监会披露传智播客的招股书。据悉,本次拟公开发行人民币普通股不超过4,100万股,占发行后总股本的比例不低于10%。招股书称,若本次发行成功,扣除有关发行费用后,2.83亿元用于IT职业培训能力拓展项目;1.12亿元用于IT培训研究院建设项目。

据招股书显示,2016-2018年,传智播客实现营收分别为5.40亿元、6.99亿元、7.91亿元;净利润分别为7201万、1.37亿元、1.73亿元,年复合增长率达33.93%。营收增长主要是因为随着传智播客市场声誉的不断提升,其业务规模扩大,招生人数和营业收入相应增长。具体合并利润表如下:

据了解,传智播客主营业务包括:IT学科短期现场培训、泛IT学科短期现场培训、IT线上培训、IT非学历高等教育培训和少儿非学科素质教育培训五大项目。

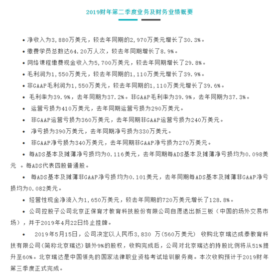
05 正保19财年Q2财报:净收入3880万美元

新浪教育讯 5月16日,正保远程教育公司公布了截至2019年3月31日的2019财年第二季度未经审计的财务数据。在该财报期内,公司经营性现金净流入为1650万美元,较去年同期的720万美元增长了128.8%;净收入为3880万美元,较去年同期的2970万美元增长了30.3%;毛利润为1550万美元,较去年同期的1110万美元增长了39.9%。

另外,公司净亏损为390万美元,去年同期净亏损为330万美元;非GAAP净亏损为340万美元,去年同期非GAAP净亏损为270万美元;每ADS基本及摊薄净亏损均为0.116美元,去年同期每ADS基本及摊薄净亏损均为0.098美元(每ADS代表四股普通股)。

正保董事长兼CEO朱正东表示:“2019财年第二季度收入同比增长30.3%,超过此前给出的预期范围的上限,这主要得益于会计领域的强劲增长,以及模拟实训软件销售收入的显著增长。第二财季,由于会计和建设工程继续教育课程的选报人数大量增长,缴费学员总数同比增长8.9%。网络课程缴费现金收入同比增长29.8%,这反映出正保时间跨度较长的联报课程和高端班次持续受到欢迎。”

06 瑞思教育发2019年Q1财报:总收入3.35亿

新浪教育讯 北京时间5月17日,瑞思教育(NASDAQ:REDU)公布截止到2019年3月31日第一季度未经审计的财务业绩。第一季度总收入3.35亿元,同比增长24%;经营利润同比增长26.9%,达5304万元人民币;归属于瑞思的净利润为3637万元;总报名人次为16522人(其中含直营学习中心、在线课程、短期班、SSAT课程及领峰学习中心报名人次);学习中心总数增长至395个,包括78个直营学习中心(2个领峰学习中心)和317个加盟学习中心。

瑞思第一季度直营学习中心升学率由去年同期的71%上升至72%。

瑞思教育CEO孙一丁先生表示,“我们保持了计划的扩张速度,这是推动长期可持续增长的关键,我们在一季度开设了2家直营学习中心和13家加盟学习中心。我们希望在今年继续保持自身收入增速,同时抓住市场机会实现更多元化、更快的增长势头。”据悉,2019年瑞思的目标是利用在内容开发、教师培训和科技方面的投资,优化教育产品,并提升业务运营。

07 网易发2019Q1财报 将加大在线教育投入

5月15日晚,网易(Nasdaq:NTES)在盘后发布2019年一季度财报。财报显示,网易新一季度净收入为183.56亿元,同比增长29.5%,归属于网易公司股东净利润为23.82亿元,同比增长约217%。游戏业务依然是网易营收和利润增长的主要力量,而包含了网易教育业务的创新及其他多元业务,则保持了较为稳定的同比增长。

在随后的电话会议上,针对一位分析师关于网易在教育业务的后续规划、定位和投资的问题,丁磊回复称,“首先,在教育领域这块我们的定位是在网上课程和线上教育。其次我们有一些独特的硬件,比如说人工智能笔,它可以快速获得学生在做题过程中知识的薄弱点,对症下药从而解决学生的问题。第三,网易本身做邮箱,游戏,音乐。他们都存在着大量的父母级的用户。因为我们的邮箱已经做了20年,从那一代过来的父母,他们的小孩基本会处于K-12阶段,而我们的这个业务的用户就是集中致力于K-12阶段的孩子,因此我们获得用户流量的成本会比别的公司低,获取用户的资源要更加广。定位于网课线上教育,出众的人工智能技术,低的获得用户流量的成本,宽广的用户资源以及品牌效应都是网易的优势。”

(文/新京报)

08 英孚教育被诉:学费分期变网贷 退款遭拒绝

说好的分期却变成网贷,超过30天退款被拒绝,后又被要求付违约金……近日,有消费者向媒体反映,称其在某教育培训机构购买课程后申请退费,却被对方以超出时间为由拒绝。还有一些学员的退款申请因沟通不畅,被拖延数月甚至数年。

对此,有律师认为,虽然退款由学员单方面提出,但根据合同意思自治原则,消费者有权利要求培训机构退还剩余课程款。他建议消费者在选择此种服务方式时,要注意机构对培训费用的收取、课程教授方式、无理由解除合同的期限等约定。同时,教育培训机构也要公开透明合理设定和收取学费,并严格执行国家关于财务与资产管理的规定,收费时段与教学安排应协调一致,不得一次性收取时间跨度超过3个月的费用。

(文/中新经纬APP)

09 “精准学”获5000万融资 快手借此踏进教育领域

新浪教育讯 近日,“精准学”宣布获得5000万A轮融资,此次融资由短视频APP快手领投,元璟资本跟投。

据介绍,“精准学”是基于人工智能、大数据、计算机深度自学习算法,其最为显著的优势就是帮助学生高效学习和快速掌握知识点和考点,减轻众多考生应试教育压力。目前主要集中于初中数学阶段。精准学自主研发了考情分析系统,根据每个地区历年的考试试卷进行基因级的知识点分析,为学生提供精准教学服务。

目前,精准学的核心产品主要有两个:精准押题和精准查漏补缺。

据精准学方面介绍说,精准学通过人机互补的方式,对学生精准查缺,形成个人知识图谱,只练不会的必考题,快速提升中考题。

在老师端,教师可以通过后台看到整个班级的学习情况以及每个学生的个体差异情况,适时、适度的给予点拨,帮助解决学生问题。

10 卓越教育收购北京腾跃8.66%股权

卓越教育集团发布公告称,2019年5月14日,公司综合联属实体西藏卓业(作为买方)与霍尔果斯乐学(作为卖方)订立北京腾跃股权转让协议,据此,卓越教育将收购北京腾跃8.662%股权,代价为人民币2304.96万元。

北京腾跃主要从事经营在线平台业务,为K-12教育服务供应商的负责人提供在线培训课程。北京腾跃2017及2018年除税后亏损分别为人民币1715.9万元及3360万元。

集团认为,北京腾跃股权转让协议项下拟进行的交易符合集团的发展策略,即凭借公司业务与北京腾跃之间的协同效应维持并加强现有在中国K-12课外教育市场的领先地位。北京腾跃为中国内地K-12教育培训机构负责人提供平台,拥有超过23万个K-12教育服务供应商负责人的资源,而该等资源让集团能更多接触从业者,并扩展集团业务网络及范围至可能的并购机会。

(文/智通财经)

四、教育机构热度指数TOP10

通过对教育机构的热度指数进行统计,“新东方”上周位居“教育机构热度指数TOP10榜单”首位,热度指数达17.83。“中公教育”排在第二位,热度指数为14.21。“好未来”上周升至第三,热度指数为7.17。此外,“英语流利说”、“千聊”、“凯叔讲故事”上周上榜。

实习编辑:兰金双

责任编辑:潘程

加载中...