新浪教育
高考
2021青海高考分数线:一本线文史405分理工330分
新浪教育
2021.06.25
07:02
关注
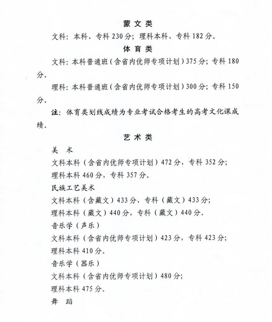
2021年青海高考录取分数线正式出炉了:
加载中...
视频
直播
美图
博客
看点
政务
搞笑
八卦
情感
旅游
佛学
众测