新浪教育 高考

全国31省区市份2021年高考录取分数线汇总

新浪教育

关注

6月23日开始,全国各地将陆续进入高考“放榜”时间。31个省区市今年的高考录取最低控制分数线已全部公布。整理各省录取分数线见下:

安徽

江西

第一批本科文史类559分、理工类519分;

第二批本科文史类496分、理工类443分;

文史、理工类高职(专科):150分;

三校生文理类本科:511分;

三校生文理类高职(专科):150分。

广西

本科第一批录取最低控制分数线:理工类487分,文史类530分。

本科第二批录取最低控制分数线:理工类348分,文史类413分。

高职高专录取最低控制分数线:理工类180分,文史类180分。

云南

宁夏

一、文史类

(含军事、公安类院校或专业)

第一批录取院校本科最低录取控制分数线:505分;

第二批录取院校本科填报志愿资格线:430分;

高职(专科)填报志愿资格线:150分。

二、理工类

(含军事、公安类院校或专业)

第一批录取院校本科最低录取控制分数线:412分;

第二批录取院校本科填报志愿资格线:345分;

高职(专科)填报志愿资格线:150分。

甘肃

内蒙古

吉林

一、文史类

1.重点本科(第一批)

最低控制分数线为519分。

2.普通本科(第二批)

最低控制分数线为335分。

二、理工农医类

1.重点本科(第一批)

最低控制分数线为482分。

2.普通本科(第二批)

最低控制分数线为305分。

三、体育类

1.文科体育类本科

最低控制分数线为264分。

2.理科体育类本科

最低控制分数线为249分。

四、艺术类

1.教育部批准的独立设置的本科艺术类院校,由学校自行划定录取分数线。

2.文科艺术类本科

最低控制分数线为251分。

3.理科艺术类本科

最低控制分数线为228分。

上海

四川

一、文科

本科第一批:541分;本科第二批:474分;专科批:150分。

二、理科

本科第一批:521分;本科第二批:430分;专科批:150分。

辽宁

2021年辽宁省普通高等学校招生文化课录取控制分数线

普通类 历史学科类

特殊类型招生控制分数线 : 534分

本科控制分数线: 456分

专科(高职、提前专科)控制分数线: 150分

普通类 物理学科类

特殊类型招生控制分数线 : 503分

本科控制分数线: 336分

专科(高职、提前专科)控制分数线: 150分

体育类 历史学科类

本、专科文化成绩控制分数线: 150分

专业成绩控制分数线: 45分

体育类 物理学科类

本、专科文化成绩控制分数线: 150分

专业成绩控制分数线: 45分

艺术类 历史学科类

本科文化成绩控制分数线: 342分

本科舞蹈学、舞蹈表演、舞蹈编导、表演(仅限京剧表演)专业文化成绩控制分数线: 230分

专科文化成绩控制分数线: 150分

艺术类 物理学科类

本科文化成绩控制分数线: 252分

本科舞蹈学、舞蹈表演、舞蹈编导、表演(仅限京剧表演)专业文化成绩控制分数线: 225分

专科文化成绩控制分数线: 150分

高水平运动队

文化成绩控制分数线:历史学科类 456分,物理学科类 336分

少数体育测试成绩特别突出的考生文化成绩控制分数线:历史学科类319分,物理学科类235分

重庆

一、普通类

(一)历史类

本科批 456分

高职专科批 180分

特殊类型资格线 538分

(二)物理类

本科批 446分

高职专科批 180分

特殊类型资格线 528分

二、艺术类

(一)本科批

1。美术学与设计学类:文化成绩333分 、专业成绩210分

2。编导类:文化成绩426分 、专业成绩209分

3。音乐类

(1)音乐学:文化成绩345分 、专业成绩209分

(2)音乐表演

①声乐方向:文化成绩280分 、专业成绩220分

②钢琴方向:文化成绩280分 、专业成绩230分

③器乐方向:文化成绩280分 、专业成绩180分

4。舞蹈类:文化成绩208分 、专业成绩200分

5。影视类

(1)表演:文化成绩354分 、专业成绩219分

(2)播音与主持艺术:文化成绩383分 、专业成绩203分

(二)高职专科批

广告

1。美术学与设计学类:文化成绩180分 、专业成绩180分

2。编导类:文化成绩210分 、专业成绩190分

3。音乐类

(1)音乐学:文化成绩210分 、专业成绩195分

(2)音乐表演

①声乐方向:文化成绩180分 、专业成绩200分

②钢琴方向:文化成绩180分 、专业成绩175分

③器乐方向:文化成绩180分 、专业成绩150分

4。舞蹈类:文化成绩180分 、专业成绩190分

5。影视类

(1)表演:文化成绩180分 、专业成绩210分

(2)播音与主持艺术:文化成绩210分 、专业成绩192分

三、体育类

(一)本科批

文化成绩353分 、专业成绩84分

(二)高职专科批

文化成绩 180分 、专业成绩78分

山西

一、普通高校招生本科录取最低控制分数线(不含二批本科C类院校)

(一)文史类:第一批为543分;第二批为458分。

(二)理工类:第一批为505分;第二批为410分。

(三)艺术类

1.文化成绩最低控制线

第一批:艺术(文)为380分;艺术(理)为354分。

第二批:艺术(文)为321分;艺术(理)为287分。

2.专业成绩最低控制线

省统考美术专业为202.00分;音乐专业为74.00分;舞蹈专业为65.00分;表演专业为73.00分;书法学专业为75.00分。省联考播音与主持专业为80.00分;广播电视编导及戏剧影视文学专业为309.00分;航空服务艺术与管理专业为200.00分。

(四)体育类

1.文化成绩最低控制线

第一批:体育(文)为434分;体育(理)为404分。

第二批:体育(文)为366分;体育(理)为328分。

2.专业成绩最低控制线

体育(文)为68.0分;体育(理)为73.0分。

贵州

陕西

陕西省2021年全国普通高校各类招生录取最低控制分数线现公布如下:

本科一批录取最低控制分数线

文史类:499分;理工类:443分;

本科二批录取最低控制分数线

文史类:406分;理工类:341分。

高职(专科)录取最低控制分数线

文史类:150分;理工类:150分。

艺术(文)文化课本科分数线305分,专科分数线105分;

艺术(理)文化课本科分数线256分,专科分数线105分;

体育类文化课本科分数线306分,专业课统考分数线73分;

体育类文化课专科分数线286分,专业课统考分数线63分;

高职教育单独招生本科分数线296分,专科分数线120分。

黑龙江

黑龙江省2021年全国普通高校各类招生录取最低控制分数线现公布如下:

1。普通本科一批:

文史类为472分,理工类为415分;

2。普通本科二批:

文史类为354分,理工类为280分;

3。艺术类本科(含部分艺术本科提前批、艺术本科批院校):

文科文化课为265分,理科文化课为210分。艺术类本科全省统考专业课最低录取控制分数线,将于艺术类提前批次录取后划定发布。

4。体育类本科:

文科文化课为247分,理科文化课为196分,术科分(全省统考)文科术科71分,理科术科68分;

5。高职专科批文化课控制线:

普通高职专科文史、理工类为160分,艺术类和体育类高职专科为150分。

天津

天津2021高考普通本科录取控制分数线:463分

2021年普通高考艺术类、体育类本科批次录取控制分数线确定。艺术类(不含戏剧与影视学类):324分;艺术类(戏剧与影视学类):463分;体育类:446分。

江苏

湖南

河南

河北

西藏

青海

海南

北京

广东

经省招生委员会研究决定,广东省2021年普通高校招生各批次录取最低分数线如下:

一、本科院校(含执行本批次最低分数线的提前批非军检本科院校)

(一)本科各科类

普通类(历史):总分448分。

普通类(物理):总分432分。

体育类:文化科总分347分,体育术科195分。

美术类:文化科总分325分,美术术科200分。

音乐类(含音乐学、音乐表演-声乐、音乐表演-器乐):文化科总分325分,音乐术科185分。

舞蹈类:文化科总分260分,舞蹈术科178分。

广播电视编导类:文化科总分405分,广播电视编导术科193分。

书法类:文化科总分325分,书法术科205分。

艺术类校考:文化科总分260分。

(二)特殊类型招生录取控制线(含强基计划、高水平艺术团、高校专项计划、综合评价)

普通类(历史):总分548分。

普通类(物理):总分539分。

(三)重点高校招收农村和贫困地区学生(地方专项计划)

普通类(历史):总分518分。

普通类(物理):总分509分。

(四)高水平运动队

普通类(历史):总分492分。

普通类(物理):总分480分。

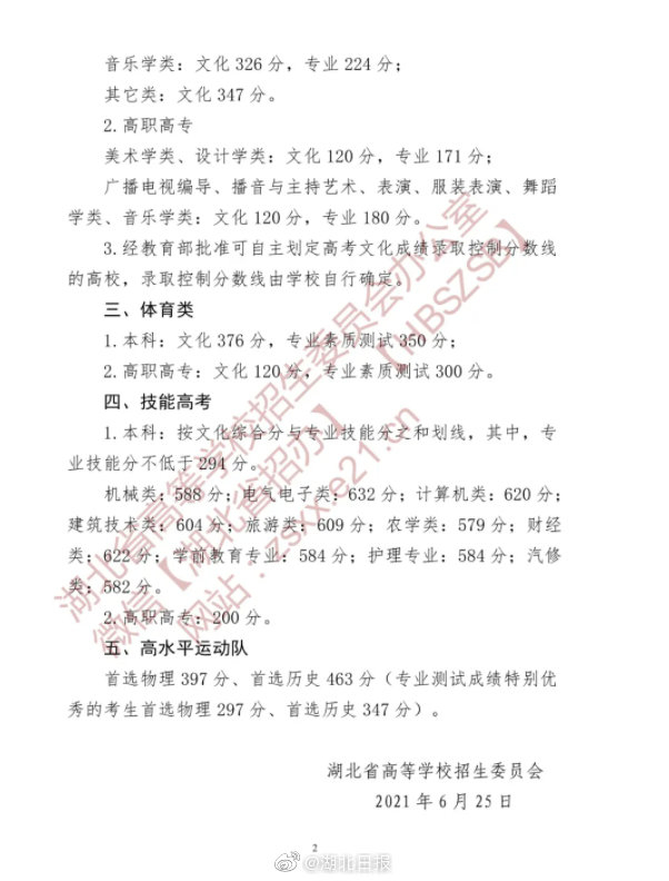
湖北

山东

福建

浙江 

2021年浙江省普通高校招生

各类别分数线

普通类分段线

注:(1)划定特殊类型招生控制线 589分,用于强基计划、军校等提前录取或特殊类型招生的招生录取。(2)第二段投档录取完成后,未被录取的高考报名考生均可参加征求志愿。

新疆

更多高考最新资讯关注新浪2021高考专题报道

加载中...