新浪教育
高考
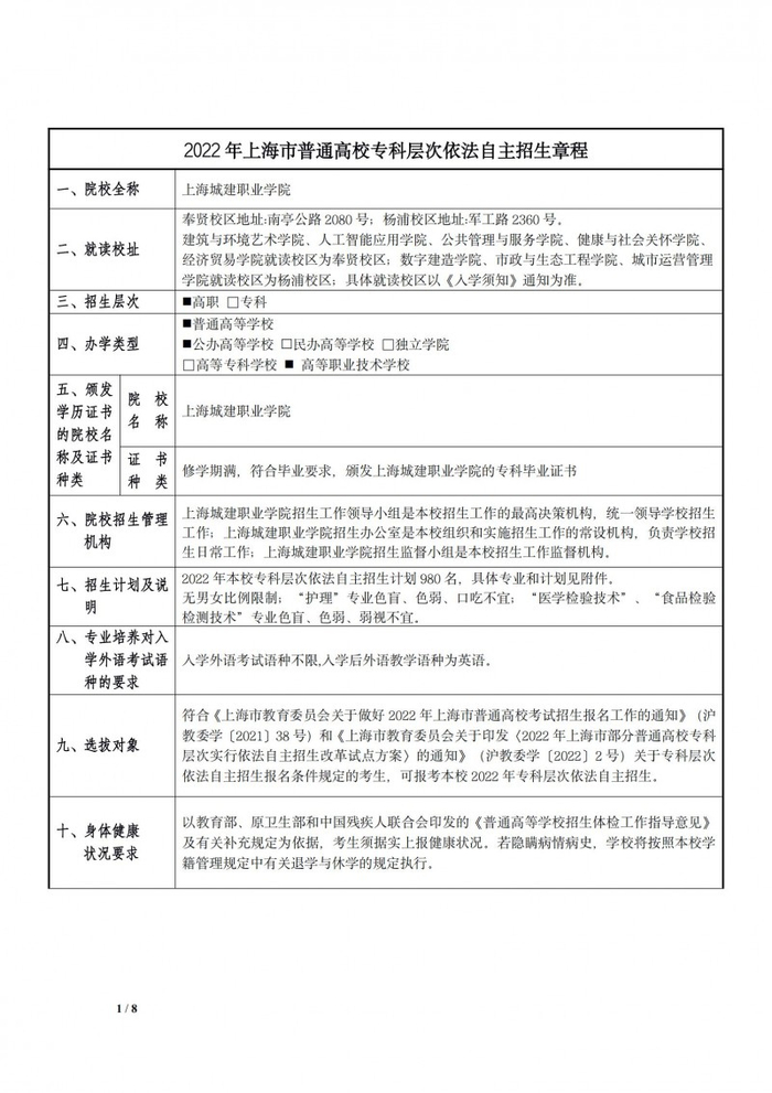
上海城建职业学院2022年专科层次依法自主招生章程
新浪教育
2022.05.27
15:32
关注
加载中...
视频
直播
美图
博客
看点
政务
搞笑
八卦
情感
旅游
佛学
众测