新浪教育
高考
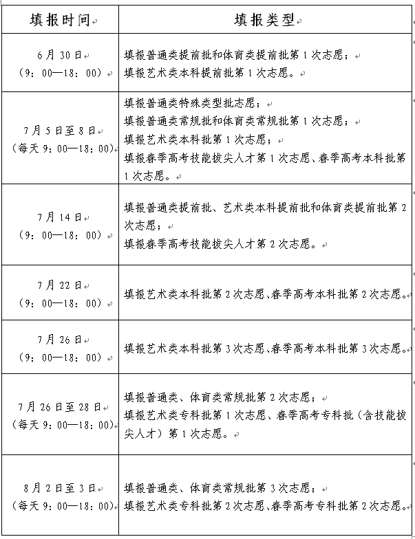
山东省2022年普通高校招生志愿填报时间表
山东省教育招生考试院
2022.06.28
08:44
关注
加载中...
视频
直播
美图
博客
看点
政务
搞笑
八卦
情感
旅游
佛学
众测