2021高考生物真题及参考答案(江苏卷)
					新浪教育
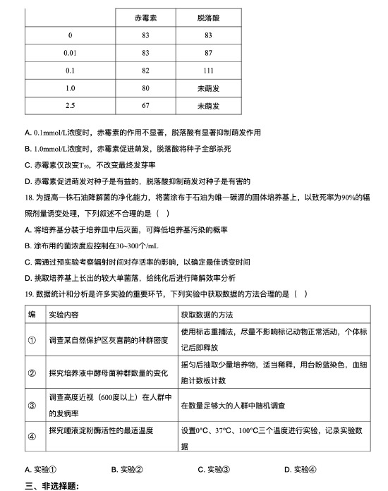
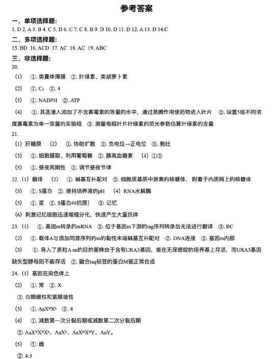
以下为2021高考生物真题及参考答案(江苏卷),来源:学科网
										
											
										
										
											
										
										
											
										
										
											
										
										
											
										
										
											
										
										
											
										
										
											
										
										
											
										
										
											
										
										
											
										
										
											
										
					以下为2021高考生物真题及参考答案(江苏卷),来源:学科网