新浪教育
高考
2022高考生物真题(浙江卷)
新浪教育
2022.06.14
10:00
关注
2022年高考考试已结束,以下为2022高考生物真题(浙江卷)。
加载中...
视频
直播
美图
博客
看点
政务
搞笑
八卦
情感
旅游
佛学
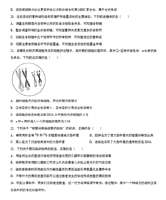
众测