2022高考政治真题及参考答案(浙江卷)
新浪教育
2022年高考政治考试已结束,以下为2022高考政治真题(浙江卷)。
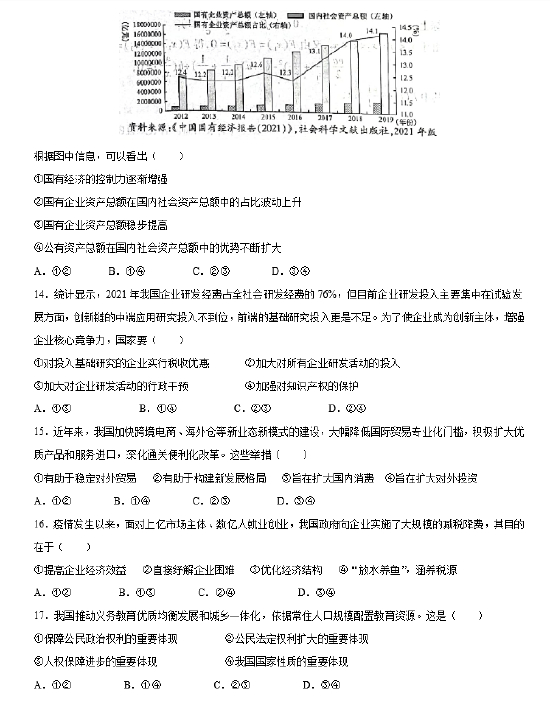
2022年高考政治考试已结束,以下为2022高考政治真题(浙江卷)。