新浪教育
高考
2022高考技术真题及参考答案 (浙江卷)
新浪教育
2022.06.14
14:09
关注
加载中...
视频
直播
美图
博客
看点
政务
搞笑
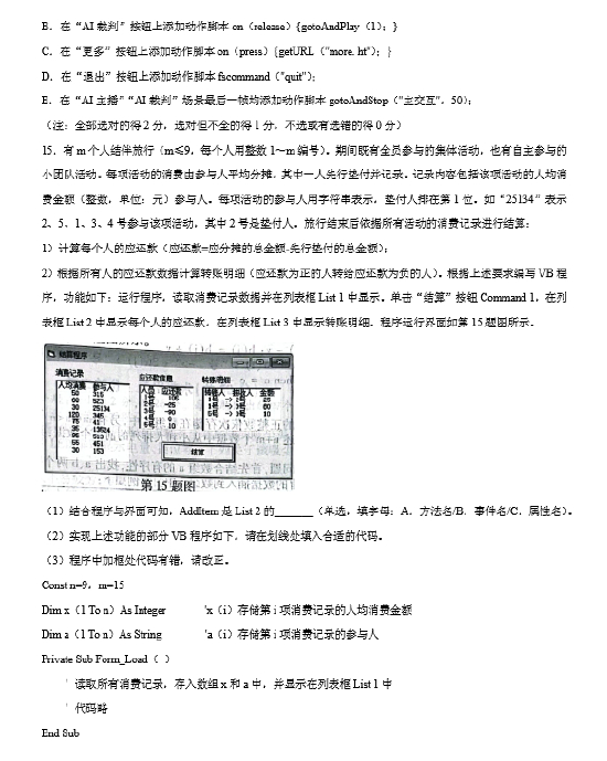
八卦
情感
旅游
佛学
众测