新浪教育 国际学校

成都2021义务教育招生入学政策 民办学校依然100%摇号

成都市政府网站

关注

四川天府新区社区治理和社会事业局、成都东部新区文旅体局、成都高新区教文卫健局,各区(市)县教育局,直属(直管)学校(单位):

根据《中华人民共和国义务教育法》《中共中央国务院关于深化教育教学改革全面提高义务教育质量的意见》,按照教育部、省教育厅有关要求,现就做好全市义务教育阶段学校招生入学工作相关事宜通知如下。

一、工作原则

(一)坚持免试入学。严格执行义务教育适龄儿童少年免试入学规定,保障所有符合条件的适龄儿童少年均有一个公办学位。义务教育学校不得以笔试、面试、面谈、评测等任何名义、任何形式选拔义务教育阶段学生,严禁以各类考试、竞赛、培训成绩或证书证明等作为招生入学依据。

(二)坚持就近入学。公办学校实行按户籍划片入学或划片电脑随机录取。区(市)县教育行政部门要依据适龄儿童少年人数、学校分布、学校规模、交通状况,结合新建小区、街道和人口变动等因素,科学制定各校招生计划和划定服务范围。服务范围确定后应保持相对稳定,确需调整的,要邀请相关单位和家长代表充分参与,并设置合理过渡期。学位紧张的区域要建立学位预警机制,加强宣传解读,合理引导家长预期。

(三)坚持公民同招。区(市)县教育行政部门要对所有公办、民办义务教育学校招生入学实行统一管理、同步报名、同步录取。民办学校招生计划和范围由审批地教育行政部门核定,主要面向本区域、本市招生。市直属(直管)学校电脑随机录取工作由市教育局负责组织。民办学校按政策规定,因公办学校学位不足承接政府购买服务等所需招生计划,可在学校招生计划中分设,由各区(市)县教育行政部门核定。所有公办、民办学校的招生章程和广告须提前报经主管教育行政部门备案后方可对外发布。

二、工作实施

(一)统一网上报名。成都市义务教育招生入学信息采集、报名均通过“成都市义务教育招生入学服务平台”进行。每位符合条件的适龄儿童少年可自愿填报一个民办学校志愿。符合条件的本市户籍小学毕业生和随迁子女可按要求自愿填报一所市直属学校。任何学校不得自行组织招生报名。

(二)统一组织录取。区(市)县教育行政部门负责组织本区域义务教育阶段公办、民办学校招生录取工作,任何学校不得以任何形式承诺录取、提前录取。

招生报名人数超过核定招生计划数的民办学校,实行电脑随机录取;未超过核定招生计划数的,直接录取全部报名学生。未被民办学校录取的适龄儿童少年,仍按划片就近入学或划片电脑随机录取等方式就读公办学校;已电脑随机录取到民办学校(含直升一贯制民办学校)的适龄儿童少年的公办学位确定办法由区(市)县教育行政部门根据区域实际情况制定。

一贯制学校符合条件的小学部学生可以直升其初中部。直升人数超过本校初中招生计划的,在本校自愿直升的小学毕业生中实行电脑随机录取;本校初中招生计划超过直升人数的,剩余计划实行网上填报志愿电脑随机录取。已经参加校内直升的学生,不再参加其他民办学校电脑随机录取。

未完成核定招生计划的民办学校,其补录方案须报经主管教育行政部门备案后实施。任何民办义务教育学校不得拒绝接收经电脑随机确定录取资格且在教育行政部门规定时间内报到注册的学生。

(三)统一公开信息。区(市)县教育行政部门要利用门户网站、社会媒体等多种途径,主动向社会公开义务教育学校招生入学的实施细则、学校招生(划片入学)范围、招生计划、民办学校收费标准、报名条件、住宿情况以及咨询电话、监督举报方式等重要信息,开展入学告知、查询服务等事项;要组织开展招生入学政策“进小区、进社区、进企业、进高校、进机关”等活动,全面、细致、准确解读招生政策,大力宣传义务教育优质均衡发展成效,积极回应市民关切。幼儿园、小学要通过班会、家长会、家长微信群(QQ群)等多种方式,分别向在园儿童家长、在校学生及家长讲清楚小学一年级和小升初招生入学政策。

(四)关心特殊群体。

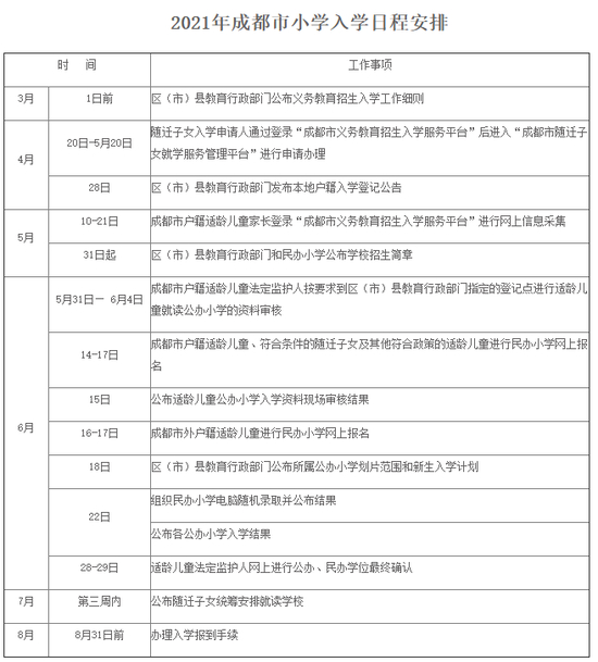
1.随迁子女入学。随迁子女入学按照成都市教育局、成都市公安局、成都市人社局、成都市住建局、成都市市场监管局下发《关于做好来蓉就业人员和本市户籍跨行政区域居住就业人员随迁子女接受义务教育工作的通知》(成教办〔2020〕17号)相关规定办理,4月20日至5月20日,申请人通过登录“成都市义务教育招生入学服务平台”后进入“成都市随迁子女就学服务管理平台”进行申请办理。

2.残疾儿童入学。区(市)县教育行政部门要妥善做好适龄残疾儿童少年教育安置工作,逐一核实未入学户籍适龄残疾儿童少年数据,确保“应进全进”。义务教育阶段学校不得拒绝接收具有接受普通教育能力的适龄残疾儿童少年随班就读,应将儿童福利机构特教班和送教上门服务的残疾学生纳入中小学学籍管理。

3.优抚对象子女入学。对符合条件的现役军人子女、烈士子女、公安英模和因公牺牲伤残警察子女、高层次人才子女、国家综合性消防救援队伍人员子女、直接参与救治新冠肺炎患者的一线医务工作者子女、进藏干部职工子女及其他各类优抚对象,要按照相关规定落实教育优待政策。区(市)县教育行政部门要简化办理手续,优化办理流程,做好服务工作。

4.集体户子女入学。适龄儿童少年法定监护人(父或母)一方或双方为成都市集体户籍,适龄儿童少年本人为外地户籍的,由法定监护人一方(父或母)向其户籍所在地区(市)县教育行政部门提出申请,并出具适龄儿童户籍证明、法定监护人户籍证明、监护关系证明、合法居住证明、成都市社保和劳动合同等材料,由法定监护人一方户籍所在地区(市)县教育行政部门根据学位情况统筹安排入学。

5.在蓉港澳台及外籍适龄少年儿童入学。按照《成都市教育局关于印发〈成都市在蓉港澳台适龄少年儿童入学办法(试行)〉的通知》(成教函〔2020〕39号)和《成都市教育局关于印发〈成都市在蓉外籍适龄少年儿童入学办法(试行)〉的通知》(成教函〔2020〕38号)要求办理。持旅行证入境适龄少年儿童在蓉就学,由监护人向其户籍地区(市)县教育行政部门提出申请,经审核符合条件的,由区(市)县教育行政部门统筹安排公办学位。

6.其他。双胞胎(多胞胎)子女参加电脑随机录取时,家长可自愿提出申请“双胞胎(多胞胎)绑定”电脑随机录取。因公办学校多校划片电脑随机录取导致多子女就读不同学校的,为方便家长接送,家长可提出申请其他子女与已入学子女就读同一学校,区(市)县教育行政部门参照家长意愿统筹安排。家长申请多子女就读同一初中学校的,其他子女与已入学子女应间隔在两个年级以内。

因疫情影响不能按期交房的购房者子女就学,参照市教育局、公安局、住建局《关于妥善做好受疫情影响新建楼盘未能按期交房的购房人子女就学工作的通知》(成教函〔2020〕35号)要求,经当地住建部门和公安部门出具相应证明后,由教育行政部门统筹安排学位。

三、工作要求

(一)强化控辍保学。区(市)县教育行政部门和学校要完善和落实控辍保学工作机制,将控辍保学纳入年度目标管理,依托全国中小学生学籍信息管理系统实现控辍保学动态监测,把初中作为重点监测学段,把流动、留守、残疾、家庭经济困难适龄儿童少年等作为重点监测群体,确保不漏一户、不漏一人,切实做好信息比对、联控联保、劝返复学等工作。因身体原因需延缓一年接受义务教育的适龄儿童少年,其监护人应当提交缓入学申请并附相关印证材料,报适龄儿童少年户籍地区(市)县教育行政部门备案,不得擅自以在家学习替代国家统一实施的义务教育。

(二)加强督促检查。区(市)县教育行政部门要加强对义务教育阶段学校招生入学工作的组织、领导和监管,严格学籍管理,规范招生入学、分班等办学行为;要建立约谈制度和通报制度,实行督导检查结果公告、限期整改和责任追究制度。严格排查并严厉查处社会机构以“国学班”“读经班”“私塾”等形式替代义务教育的非法办学行为。父母或者其他法定监护人无正当理由未送适龄儿童少年入学接受义务教育或造成辍学,情节严重或构成犯罪的,依法追究法律责任。

(三)严禁违规招生。5月1日前,义务教育阶段学校不得开展招生宣传、咨询等活动,公办义务教育学校不得做商业招生宣传。未报经主管教育行政部门备案,学校不得对外发布招生信息、开展招生咨询、组织校外学生及家长探校等活动。严禁无计划、超计划招生,学校招生信息公布后,不得擅自变更招生计划。严格转学管理,不得以各类考试、竞赛、培训成绩或证书证明等作为转学依据或参考;不得以增班转学选拔学生;新建学校转学招生由审批地严格管理。严格学制管理,未经审批,不得擅自改变学制,严禁学校以学制改革为名提前选拔、预录学生。严禁以游学、借读等名义代招、代管非本校学籍学生。坚持均衡编班,按照“班额、生源、男女比例等基本均衡”的原则,均衡分配学生和配置教学师资,不得依据考试成绩举办各类重点班、实验班、快慢班、特色班等。

(四)严格责任追究。区(市)县教育行政部门要公开举报电话,依法依规严肃查处违规违纪行为。教育行政部门将招生违规情况记入相关学校校长和教师档案,与职称职级评定、评先评优相挂钩。对违反招生入学规定的学校责令限期整改,并给予警告、通报批评、取消1-3年评优评先资格等处理,视情节轻重对校长给予通报批评、取消1-3年评优评先晋级资格、撤销荣誉称号,直至撤职等行政处分。其中,对违反规定的民办学校给予压减当年或次年招生计划、取消招生资格,直至依法吊销办学许可证等行政处罚。坚决查处校外培训机构与中小学校挂钩招生等违规行为,根据情节轻重给予暂停招生直至依法吊销办学许可证等行政处罚,并列入“黑名单”,纳入征信记录;涉嫌违法犯罪的,移交司法部门追究法律责任。

区(市)县教育行政部门结合实际制定本区域义务教育学校招生入学实施细则,于每年3月1日前报市教育局备案,并向社会公布、组织实施。

本通知自印发之日起施行,有效期3年。

加载中...