新浪教育

2009年司法考试大纲附录:宪法法律法规目录

新东方北斗星

关注
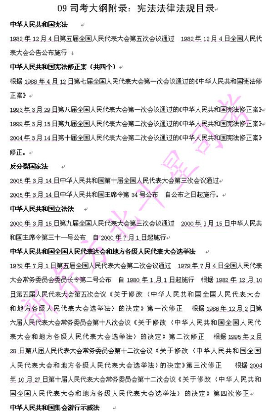
2009年司法考试大纲附录:宪法法律法规目录1
2009年司法考试大纲附录:宪法法律法规目录1
2009年司法考试大纲附录:宪法法律法规目录2
2009年司法考试大纲附录:宪法法律法规目录2
2009年司法考试大纲附录:宪法法律法规目录3
2009年司法考试大纲附录:宪法法律法规目录3
加载中...