中小学班级微信群规范来了 怎么做个“乖家长”?

新浪综合
原标题:请结束你们的表演!中小学班级微信群规范来了,戏精看你还怎么演
听说这年头
演技不好都不能在微信群容身了
你懂我在说什么吗?
还记得刚开学那会儿
家长群里的“戏精”被网友吐槽吗?
看了之后,小编觉得膝盖中箭
太真实了有没有
开学2小时
创作500字
在班级家长微信群里有一群“戏精”家长
各个都是作文高手
。。。。。。
在这位家长这里
能够深深感受到什么叫做
“感恩”
↓

↑
分分钟写就一部
“玛丽苏”大女主IP文
也有爸爸要做
“热血男主角”遗世而独立
↓

热血爸爸退散
国际化戏精横空出世
↓

哈哈
真是一场好戏啊
不知道这些家长
有没有半点真诚

不过家长们也是无奈啊
无论是奉承还是耿直
还不是为了让老师
更关注下自家孩子的教育么?
所以为了避免每天演戏
家长们也想了很多办法
比如,疯狂建群
有老师的家长群
没老师的家长群
有老师的家委会群
没老师的家委会群
。。。。
这些高度相似的群同时存在
这,要是发错了多尴尬呀
尴尬其实也没啥
最可怕的是碰到做微商的家长
每天不讨论孩子的学习
却跟你一起练法语和意大利语
这叫LV,那叫Prada
。。。。
一时恍惚
这到底是家长群?还是微商群?
微商可以无视
最最可怕的“大魔王”是炫耀!
我们念思维训练啦~
我家幼儿园就认识几百个汉字了~
。。。。
完了!我们落后了
整个群里蔓延着焦虑
这不是无视能够解决的

焦虑也不是终极大戏
要知道家长群还是个小社会
小朋友若在学校里有了小摩擦
家长群里还会相互内涵
其他家长:吃瓜群众脑补一场好戏
老师:我能怎么办?我也很绝望啊
。。。。。
家长因为孩子在被拉在一个群里
然而整个群里隐隐透出两个字
“不熟”
因为不熟所以才要发挥演技
“装熟”
几年后,小孩毕业了,
同学间都不一定联络,何况是家长呢
“好累”
但是该不该给不熟的小朋友点赞呢?

群里太热闹,信息太庞杂
微信就一直闪闪闪
吃瓜家长看着累
对老师说也是一大负担
老师跟你一样,人家不要下班哒
有了微信群,那下班时间就不定时了
终 于
可以结束这场戏
这些“戏精辈出”
良莠不齐的班级群
即将成为历史
上海各区级教育主管部门
正接连出手规范
近日,上海市静安区教育局发布《静安区中小学班级微信群建设公约》(下文简称《公约》),已传达至部分学生与师生。
公约规定有:
班级微信群依法实行实名制管理(用于识别联系对象)。
群成员一般由班主任、任课教师、家长组成,进群家长应为学生的法定监护人。
班级微信群内杜绝任何形式的广告、拉票、红包、集赞等与学校、学生无关的内容。
杜绝群内通报点名、批评学生、公布成绩或排名等。
……
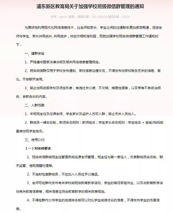
今年4月,上海浦东也发布了《浦东新区教育局关于加强学校班级微信群管理的通知》。
规定班级微信群仅用于学校发布通知、家校信息沟通交流,不得发布与家校联系无关的消息、言论。不做聊天使用。

有网友说,为了避免不必要的一些事情,学校并不建议建立班级微信群,而更推荐使用家校互动类的APP。
小编去APPstore看了看,那里果然有不少类似软件。用这些APP不但能和老师交流,还可以发照片、置顶通知等,比微信群的功能全面多了。专业的事让专业的软件来做,也不必进入班级群的江湖,这不更好?

吐槽归吐槽
绝大多数班级群在家长和老师的努力下
氛围还是很温馨的
怎么做个班级群里的乖家长?
其实,没有主管部门的规范,家长们也应该了解一下班级群的群规。每个家长都努力做到,就能让班级群越来越温馨。
1、除非得到班主任的允许,否则尽量不要突然地把爷爷奶奶、外公外婆拉进群,很多老师反馈,他们希望父母是孩子的第一监护人,有事找父母直接沟通。如果涉及接送、生活等其他问题要把祖辈拉进来的,请先礼貌地征得班主任群主的同意。
2、针对学校、某老师、某同学的意见,尽量不要在大群里直接点名,可以私聊老师或家长,或者通过家委会反映给学校。避免在群里造成难堪,也不要话中带话。要知道,提意见非常正常,但可以通过委婉、易解决的方式,“抬杠”、“刺头”家长虽然解了一时之气,但不会受大家欢迎。
3、班级群讨论的事情五花八门,偶尔看到家长有些“豁边”的话或者小摩擦,不妨打个圆场,事后大家都会感谢“聪明”的你。
4、做善言的家长,在群中多发布正能量、激励的话,少些消极抱怨。
5、集赞、团购、投票、报名之类的信息少发。
6、未经考证的网上信息,不要轻易转。
一般来说,家长群的主要功能是布置作业、发通知、发照片,如果不是老师要求收到请回复,真的没必要刷屏。
老师并不需要一个氛围活跃、动不动就讨论得热火朝天的班级群。
本文来源钱江晚报公众号
责任编辑:余骏洁